
こんにちは、土木施工管理技士のWebライター佐藤拓真です。
今回と次回の記事では、土木施工管理技術検定における第二次検定対策について解説していきます。
その初回ということで、まずは第二次検定の全体像と経験記述についてお話しします。
ちなみに、先に言っておきます。
今回の内容は、第二次検定において最大の鬼門となる経験記述を中心に解説しますが、「この記事に書いてある作文を丸暗記してコピペでOK!」というようなものではありません。
「これだけで経験記述作文が書けますよ」といった枝葉のテクニックではなく、「自分が経験したことを文章として書くにはどうしたらいいか」という本質的な部分をお伝えします。
なぜかというと、令和6年度には試験問題の変更が行われる可能性があるから。
試験を実施する(一財)全国建設情報センターからは、以下の方針が発表されています。
・第二次検定
受検者の経験に基づく解答を求める設問に関し、自身の経験に基づかない解答を防ぐ観点から、1級と2級の第二次検定においては幅広い観点から経験を確認する設問として見直しを行う。
この発表からわかるとおり、従来の問題とは異なり、自身の経験を詳しく書くような設問に変わる可能性があります。
もちろん、今までの経験記述の書き方を学ぶことも大事です。
しかしながら、令和6年度はどのような設問になるのかわからないので、今までの対策に加えて、自分自身の経験を整理し、施工管理技士にふさわしい人物であることを文章で表現する能力も身に付けておく必要があります。
佐藤
とはいえ、試験の問題は不明瞭なので明確な対策はとれませんが、そうしたスキルを身に付けることで“根本的な対策”をとることは可能です。
今回と次回の記事で、自分の経験をどうやって経験記述の文章とするのか、その「考え方」を紹介します。
「考え方」がわかっていれば、試験当日に今までと異なる問題が出題されても、対応できる可能性が高まります。
今回は最後に実際の例文も紹介するので、最後まで読んでいただけると、「実際に合格できる作文はどのようなものか」「実際にどうやれば合格基準に達する作文を書けるのか」をイメージできるようになると思います。
正直、今回の内容は最低限知っておくべきだと、捉えておいてください。
第一次検定が終わったばかりでちょっと休憩したいなという方も、まずは最後まで読んで、理解を深めていただけると幸いです。
それでは参ります。
目次
土木施工管理技士の第二次検定

土木施工管理技士の技術検定における第二次検定について解説します。
第二次検定の問題において最大の特徴は、第一次検定の選択問題とは異なり、記述式であるということ。
第二次検定の問題は以下の2種類に大きく分類されます。
- 施工経験の記述式問題
- それ以外の記述式問題
それぞれ詳しく解説します。
経験記述
土木施工管理技士の試験における第二次検定では、自身の施工経験について記述する問題があります。
これが経験記述と呼ばれる問題です。
言葉で解説するよりも実際の問題を見ていただいた方が、理解が深まると思いますので、 まずは問題を見てみましょう。
例年、以下のような問題が出題されています。

佐藤
その理由を解説する前に、経験記述以外の問題について先に解説します。
経験記述以外の問題
第二次検定における経験記述以外の問題は、以下のような問題が出題されます。

先ほども少し解説しましたが、選択問題ではなく、すべて記述式の問題です。
そのため、「勘が冴えていたから合格できた」なんてことはありません。しっかりと対策して試験に臨みましょう。
第二次検定の合格率と経験記述が大事な理由

第二次検定の問題がどのような形式なのかわかったところで、次に第二次検定の合格率と、経験記述が大事な理由を解説します。
第二次検定に対する理解を深めてください。
経験記述が大事な理由
なぜ経験記述に力を入れて解説するのか?
それは、経験記述の回答内容次第でふるいにかけられてしまうから。
実際に、 試験問題では以下の記載があります。

経験記述が合格基準に達していないと、その他の問題がよくできていても関係なくなってしまいます。
なので、経験記述の対策は第二次検定対策の中でもウェイトが非常に大きいのです。
第二次検定の合格率
次に、実際の合格率について解説します。
1級土木施工管理技士の試験は第一次検定と第二次検定に分かれていて、合格率が全然違います。
第一次検定の合格率は以下のとおりです。
| 年度 | 第一次検定(旧 学科試験) |
| 令和5年度 | 49.5% |
| 令和4年度 | 54.6% |
| 令和3年度 | 60.6% |
| 令和2年度 | 60.1% |
| 令和元年度 | 54.7% |
平均すると55.9%となります。
それに対して、第二次検定の合格率は以下の通りです。
| 年度 | 第二次検定(旧 実地試験) |
| 令和5年度 | 33.2% |
| 令和4年度 | 28.7% |
| 令和3年度 | 36.6% |
| 令和2年度 | 31.0% |
| 令和元年度 | 45.3% |
平均で35.0%となっています。
第二次検定の合格率は第一次検定に比べて2/3と低い値です。
なぜか?
第一次検定に比べて第二次検定の合格率が低い理由は以下の2つです。
第二次検定の合格率が低い理由
- 作文形式の問題がある
- 4択ではなくすべて記述式
この2つが、第二次検定の難易度を上げている大きな要因です。
先に実際の問題を見ていただいたのですぐにわかると思いますが、第二次検定は実力が問われる問題となっています。
特に経験記述は、事前の準備をせずに当日考えた文章では合格基準に達することはなかなか難しいです。
そのため、事前の対策が必要不可欠です。
経験記述問題の傾向

経験記述の問題というのは、明確に傾向があります。
自分が経験した工事について「留意した管理項目」が問われ、その内容は毎年変わるのですが、次の表をご覧ください。
※本記事では「留意した管理項目」を「テーマ」と表記させていただきます
【2級】
| 年度 | テーマ |
| 令和5年度 | 「工程管理」「安全管理」 |
| 令和4年度 | 「工程管理」「品質管理」 |
| 令和3年度 | 「安全管理」「品質管理」 |
| 令和2年度 | 「安全管理」「工程管理」 |
| 令和元年度 | 「品質管理」「工程管理」 |
2級はテーマが2つ出題され、その中から1つ選んで回答する形式です。
【1級】
| 年度 | テーマ |
| 令和5年度 | 「安全管理」 |
| 令和4年度 | 「安全管理」 |
| 令和3年度 | 「品質管理」 |
| 令和2年度 | 「品質管理」 |
| 令和元年度 | 「品質管理」 |
佐藤
経験記述を書く方法

いよいよ本題の経験記述の書き方です。
まず、経験記述の対策における一番の注意点は、いきなり文章を書くところから始めてはいけないということ。
いきなり文章を書き始めても間違いではありませんが、最短最速で合格基準に達したいと思うのであればおすすめしません。
経験記述において合格基準に達する文章を書けるようになるには、「読んで学ぶ」「書いてみる」「添削を受ける」の3つの順番で対策を進めていきましょう。
ちなみに、「設問が変わるかもしれないのに、この対策で大丈夫ですか?」
という質問があるかもしれません。
結論から言うと「大丈夫です」
なぜかというと、まず合格基準に達している文章を読むことで「求められているレベル」がわかるから。
そして、実際に書き、第三者に見てもらって、文章の誤りや文章全体の質を客観的にチェックしてもらうことで、ブラッシュアップできるからです。
なので、この順番を覚えるというより、
「なぜこの順番で対策を行うのか」を理解してください。
では、対策をどうやって進めていくのか、具体的に解説していきますね。
合格できる基準を学ぶ
まずは、合格基準に達している経験記述の作文を何個も読みましょう。
なぜか?
それは、自分で0から文章を考えると、合格基準に達するまでクオリティを上げるのに多くの時間がかかってしまうからです。
まず合格に値する文章に触れることで、「ここまで書けば合格できるのか」と基準がわかります。
手間に感じるかもしれませんが、これが短期間で結果を出す秘訣です。
ちなみに、[【例文アリ】一級土木施工管理技士の経験記述!実地試験の解答例3種類]の記事では、実際に私が作成した経験記述の例文を3つ紹介しています。
ある1カ月で7,000名以上が参考にした大人気の記事です。
また、私の公式LINE限定で経験記述の例文をさらに5つ紹介しています。
今は公式LINE限定で公開していますが、情報が流出してコピペで問題に回答する人が出てくるなどの問題が生じた場合はすぐに非公開にします。
なので、気になる方はお早めに登録しておくことをおすすめします。
実際に書いてみる
基準がわかったら、実際に文章を書いてみましょう。
問題に対するポイントは以下のとおりです。
| 項目 | 記入のポイント |
| 現場の状況と留意した課題 | ▼工事の概要 工事の全体像はどんなプロジェクトなのか、何を造るのか、現場の状況、施工方法 ▼工事が抱える技術上の問題点 例:安全「開通している高速道路のすぐ横で作業を行う現場」、品質「盛土材の粒径が不揃いである」など ▼問題点から考えられる技術的問題 安全「開通している道路に影響を及ぼさないように、第三者災害を防ぐことが課題」、品質「不揃いな盛土材を使って締固め度を確保することが課題」 ※テーマに沿った課題を書くこと |
| 検討した項目 | ▼課題解決のために考えたこと 検討項目、検討理由、検討内容を含めて記載する 検討案を具体的に書く(実施したことではない) |
| 対応処置 | ▼検討した内容に対する対応処置 どのように現場で実施したのか どのような点に留意したのか ▼実施した結果、課題を解決できたかどうか |
もっと具体的な書き方については、次回以降でさらに詳しく解説します。
まずは、「こんな内容を書くんだ」くらいの認識でいいので、頭に入れておいてください。
添削してもらう
経験記述を合格基準に達する文章にするために必要不可欠なのが「添削をしてもらう」という工程です。
合格した人は100%経験記述の添削を受けています。
なぜか?
合格か不合格かの判断をするのは、書いた本人ではなく第三者だから。
自分では満足している文章でも、第三者が読むと自分が狙っているものと違う印象を受ける場合があります。
自分の想いや考えが正しく表現できているかどうか、他の人から必ず見てもらいましょう。
他の人に文章を見てもらうことで、違った意見をもらうことができます。
佐藤
経験記述の例文

最後に、実際の例文を紹介します。
問題のテーマとしては、1級土木の第二次検定において近年出題されている「安全管理」「品質管理」についてです。
今後、経験記述を書く際の参考にしていただけると幸いです。
※コピペは厳禁です
安全管理
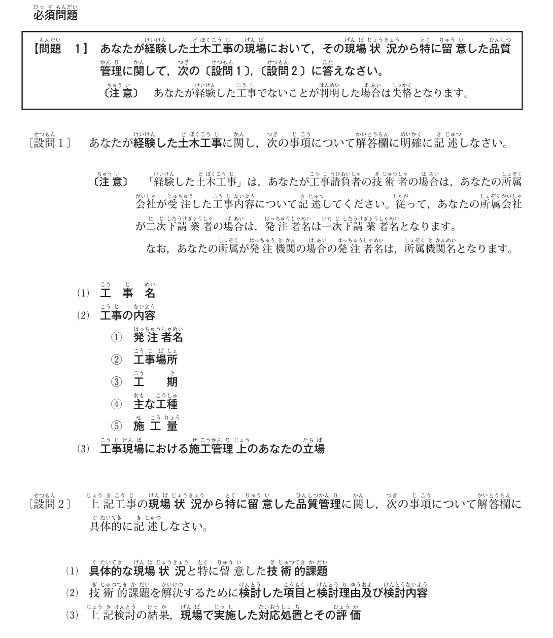
(1) 具体的な現場状況と特に留意した技術的課題
本工事は、○○県○○市の山岳部において○○高速道路を構築する新設改良工事であった。
工事延長550mにわたり、法面の段数は最大5段、橋台の裏込め盛土5,000m3などを施工するものであった。掘削土量は33,000m3であり、大型ダンプによる場外搬出を計画していた。大型ダンプによる土砂の搬出は、山岳部に構築した仮設の工事用道路を通行し、縦断勾配は最大9%で最小幅員は3.0m、一部は覆工板で構築されていた。雨天時や、冬季の朝には覆工板が滑りやすくなるので、車がスリップする可能性があった。このため、安全なダンプの運行を確保することが安全管理上の課題であった。
(2) 技術的課題を解決するために検討した項目と検討理由及び検討内容
土砂運搬によるダンプの安全な運行のため、以下の項目を安全性の観点から検討した。
①工事用道路における接触事故の防止
仮説の工事用道路は幅員3.0mの区間が100mにわたり、大型ダンプの車両幅2.5mであることから、離合が困難であった。工事用道路については、ダンプ以外の工事用車両が運行するため、接触事故を防ぐための処置を検討した
②覆工板へのスリップ防止対策
急勾配の坂道によるスリップ事故の防止として、滑りにくくするための措置を検討
③工事用道路の点検
山岳部の仮設の工事用道路であるため、道路に陥没などの異常が生じた際のダンプの事故を防ぐ目的から、工事用道路の点検方法や頻度について検討
④ヒューマンエラーの防止
ダンプの運転手に対して、安全運転の教育による安全意識向上の検討
(3) 上記検討の結果、現場で実施した対応処置とその評価
検討した結果、以下の対策を実施した。
①工事用道路における接触事故の防止
幅員3.0mの区間の前後に仮設の信号を設置したことで、3.0m幅員の箇所による離合が生じることなく、事故0でダンプの運行が終了できた。
②坂道のスリップ対策
急勾配の箇所に9mmの丸鋼を1m間隔で覆工板に溶接した。その結果、雨天時、冬季においてもスリップ事故は0であった。
③路肩の点検
作業開始前、作業主任者による工事用道路の点検を実施した結果、道路に対する異常を早期に発見できた。
④ダンプ運転手の安全意識の向上
ダンプ運転手に対して、新規入場者教育時にハザードマップによる危険箇所の周知と、月1回の安全教育に追加してダンプ運転手だけの安全運転に関する教育を月1回実施。ヒューマンエラーによる事故は0であった。
以上の対策により、工事は事故なく無事に竣工した。これらの施策は安全管理上、有効であったと評価できる。
品質管理
(1) 具体的な現場状況と特に留意した技術的課題
本工事は、○県○市において、県道○号線の橋梁の下部工として、高さ14m、幅15mの逆T式橋台2基を施工する工事であった。この橋台の躯体は厚みが1.5mと厚いことに加えて、幅が15mと広い構造であることから、橋台のコンクリート打設においては、マスコンクリートとしての温度ひび割れ防止など、コンクリートにおける品質確保が技術的課題であった。
(2) 技術的課題を解決するために検討した項目と検討理由及び検討内容
フーチングのコンクリートに対して、後から打設する躯体のコンクリートが収縮する際に外部拘束されることで温度ひび割れが生じてしまうことが考えられた。この理由から、マスコンリートの温度ひび割れ防止するため、温度応力解析を行い以下の項目を検討した
①コンクリート内部の最高温度・発生する応力・ひずみ
②1リフト当たりの打設高さ
③パイプクーリングによる温度上昇の抑制
④脱枠日及び養生日数
(3) 上記検討の結果、現場で実施した対応処置とその評価
マスコンクリートにおける温度ひび割れを防止するため、検討した結果から、以下の対応処置を実施した。
①温度応力の解析結果を踏まえた、打設の計画の策定
②躯体1リフトの打設高さを3m
③躯体内部にパイプを設置し、打設完了後から5日間通水させ、躯体の内部温度を下げる
④脱枠日を標準より2日長くし、脱枠後は材令28日まで保水養生シートを設置し、湿潤状態を保つ
その結果、躯体表面にひび割れが生じない高品質の橋台を構築できた。課題に対して、有効な対応処置であったと評価できる。
最後までお読みいただきありがとうございました。
今回の記事では、第二次検定の問題について、経験記述を中心に解説しました。
冒頭でお話ししましたが、本記事は「これだけで経験記述作文が書けますよ」といった枝葉のテクニックではありません。
「自分の経験したことを文章として書くにはどうしたらいいか」という本質的な部分をお伝えしました。
今回解説した対策をしっかりと理解して、本物の実力を身に付けてください。
ちなみに、土木施工管理技士に関する最新の情報を公式LINEの方でも配信しています。
またこちらの連載に関しても、新記事を公開するたびに公式LINEでお知らせしていきます。
無料で登録できるので、見逃したくない方はぜひ公式LINEのお友達登録をお願いします。
